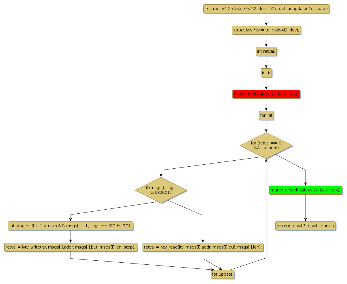
Instance Verification Kit (IVK)
mutex lock @ [17702+31+/linux-3.19-rc1/drivers/media/pci/ivtv/ivtv-i2c.c]
Instance Signature: i2c_bus_lock
|
The Matching Pair Graph:
|
|
Function Name
|
Control Flow Graph (CFG)
|
Events Flow Graph (EFG)
|
Source Correspondence
|
|
ivtv_xfer
|
|
|
[17507+9+/linux-3.19-rc1/drivers/media/pci/ivtv/ivtv-i2c.c]
|